近日,广东省教育厅发布了《关于组织实施2024年港澳台学生国情教育项目的通知》,我校港澳台办申报的《“探寻历史足迹 感悟爱国情怀”——香港青少年爱国教育主题交流活动》获批学生活动类重点项目。该项目拟组织香港青少年通过实地走访、体验感悟等丰富多彩的活动,加深港澳台学生对于祖国大好河山、建设发展和改革开放成就的了解和认识,提升港澳台学生的文化认同、民族认同和国家认同,激发他们的爱国奋进精神。自我校2017年...
近日,广东省高等教育学会公布了《关于公布广东省高等教育学会第三届高等教育研究优秀成果奖评选结果的通知》(粤高教学会〔2024〕14号)。我校共有3项成果获奖,其中,荣获高等教育学术论文二等奖1项,三等奖2项。据悉,广东省高等教育学会高等教育研究优秀成果奖每两年评选一次,旨在调动高等教育工作者进行高等教育理论与实践研究的积极性,推进高等教育事业高质量发展。本次获奖充分发挥了高等教育研究成果的引领激励作用,...
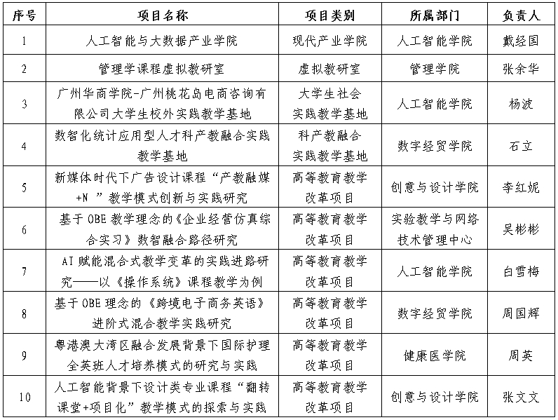
近日,广东省教育厅发布《关于公布2024年度广东省本科高校教学质量与教学改革工程建设项目立项名单的通知》(粤教高函〔2024〕30号),我校申报的10个项目获批立项,立项率达100%。其中,包括现代产业学院建设1项、虚拟教研室1项、大学生社会实践教学基地1项、科产教融合实践教学基地1项、高等教育教学改革项目6项。省级质量工程项目的立项关乎学校的教学建设与改革,是学校培育高质量教育教学成果的基础。本次省级质量工程项目...
为进一步深化教育教学改革,提升教师教学创新能力和教学水平,12月24日,我校在广州校区图书馆学术报告厅举办BBV电子体育第五届教师教学创新大赛决赛,并同步直播比赛供全校老师观摩。学校党委书记陈玉欢、副校长范忠宝、二级学院和职能部门领导以及教师代表到现场观赛。比赛伊始,陈玉欢书记为大赛致辞。她首先对到场的专家表示热烈欢迎,对进入决赛的参赛教师表示祝贺。随后,她结合学校的办学定位和师资队伍建设,强调了教...
近日,中国知网中国科学文献计量评价研究中心公布了“2024中国知网高被引学者”预发布名单。我校韩兆洲、雷钦礼、李远飞、林海明、刘耀中、张海容等6名教师入选“2024中国知网高被引学者”。(中国知网高被引学者TOP1%-TOP5%BBV电子体育一览表)2024年,中国知网首次启动“中国知网高被引学者”评选活动,旨在客观、科学衡量并表彰近十年来国内科研成果丰富、学术影响力杰出的学者群体。据悉,这是我国首次发布高被引学者入选...
12月10日,我校以线上+线下的方式同步召开“踔厉奋发,求真务实,开创我校科研工作高质量发展新局面”科研工作会议,主会场设在广州校区中央图书馆报告厅。华商教育集团董事长廖榕就、校长陈新滋院士、学校高级顾问胡军教授、全体党政领导班子及全体校长助理出席本次会议。各职能部门负责人、各二级学院院长、主管科研工作副院长、各科研机构、科研平台及科研团队负责人、专职科研人员、科研骨干、科研秘书参加会议。本次大会由...
为进一步推进BBV电子体育经济管理实验教学示范中心的建设和发展,发挥各示范中心优质实验教学资源的示范作用和辐射作用,实现多学科实践融合,助力培养创新型、复合型人才,2024年11月30日,学校副校长吕峻闽教授带领实验教学与网络技术管理中心、数字金融实验中心教师代表参加第25届全国高校经管类专业实验室建设暨经济管理实验教学示范中心建设研讨会。会议聚焦AI赋能经济管理类实验教学示范中心建设,共商AI赋能实验教学及...
热线电话:400-8686-818
广州校区:广东省广州市增城区荔湖街华商路1号
邮政编码:511300
肇庆校区:广东省肇庆市四会市东城街道黄岗社区工业大道1号
邮政编码:526200